2021年10月20日,农业农村部会同海关总署发布第470号公告,对《中华人民共和国禁止携带、邮寄进境的动植物及其产品名录》(农业部、国家质量监督检验检疫总局公告第1712号)进行了修订完善,形成了新的《中华人民共和国禁止携带、寄递进境的动植物及其产品和其他检疫物名录》(以下简称《名录》)。新公告增加了《中华人民共和国生物安全法》作为法律依据,强调了生态安全,明确了适用范围(包括4类人员4种方式携带或寄递的动植物及其产品和其他检疫物)。
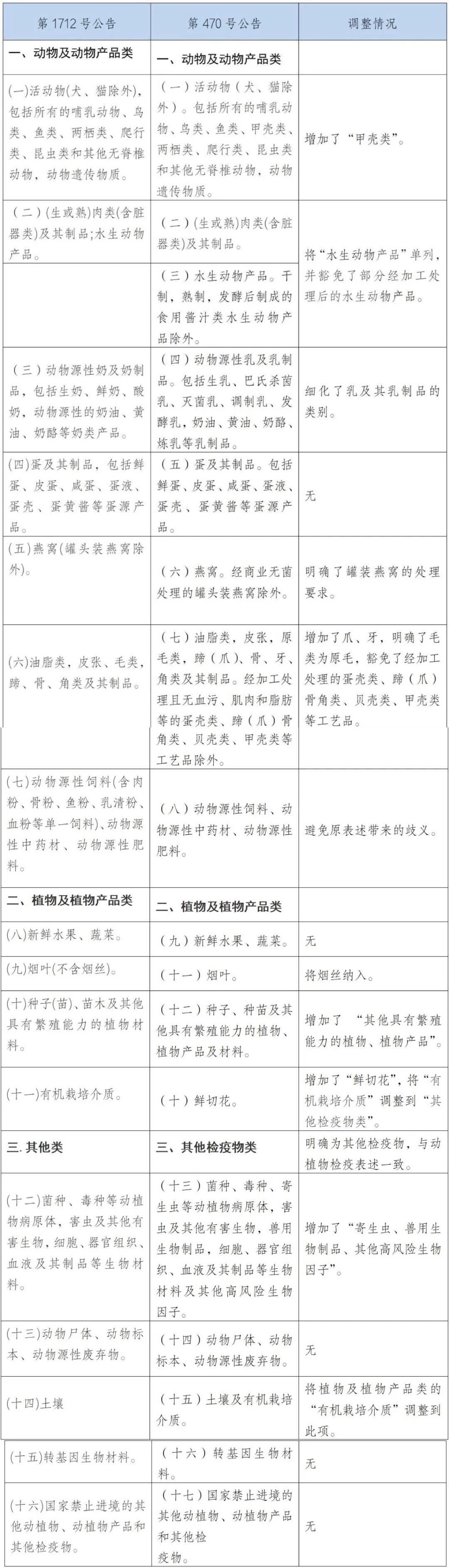
新旧名录对照表

总体来看,新《名录》发生了三个方面的变化
01、通过风险分析,科学有效的强化了国门生物安全防控,增加了部分风险较高动植物产品和其他检疫物,例如鲜切花、兽用生物制品、烟丝等,豁免了部分风险可忽略的动植物产品和其他检疫物,例如干制,熟制,发酵后制成的食用酱汁类水生动物产品和经加工处理的蛋壳类、蹄(爪)骨角类、贝壳类、甲壳类等工艺品;
02、归类更加科学,例如将水生动物制品单列,将有机栽培介质归类为“其他检疫物类”;
03、规范表述,例如将邮寄修改为寄递,将“其他类”修改为“其他检疫物类”等。
供稿/ 黄埔、呼和浩特海关
来源:海关发布
文章及图片除原创外均精选转载自网络,版权归原作者所有,意在分享如有侵权请联系删除
货之家—是一家跨境运输、报关报检、仓储物流等综合性国际物流公司,专业提供:跨境电商仓储,保税仓,保税仓库,保税仓储,电商仓库,保税物流,第三方仓储,跨境电商BBC,进口报关,进口清关,进口报检,保税进口,包税进口清关,进口清关代理。服务热线:400-8070-082,公众号:货之家 货之家佳里优选


