NEWS新闻资讯
联系我们
手机:13318730968(微信)
固话:13318730968
邮箱:mail@51w2c.com
Q Q:285487076
地址:广州市白云区丛云路765号云山金谷创意园C栋

行业焦聚

当前位置:首页 > 新闻资讯 > 行业焦聚

海外保健品进口需要蓝帽子吗?跨境保税进口保健品无需蓝帽子认证

发布者:货之家  来源:http://www.51w2c.com  发布日期:2026-04-16  浏览:78次

摘要:根据海关486号文件,跨境电商零售进口的海外保健品按个人自用进境物品监管,无需“蓝帽子”注册或备案即可通过保税仓进口。但豁免资质不等于可随意宣传:严禁宣称保健功能或治疗功效,只能如实描述为“膳食补充剂”。产品须在正面清单内,仅限个人自用、不得二次销售。
 

作为有这个10年跨境进口经验的保税仓,我们经常收到跨境卖家的咨询:“海淘保健品需要蓝帽子认证吗?我的海外保健品要通过保税仓发到消费者手里,到底要不要办蓝帽子?”货之家保税仓通过这篇文章,就从政策法规角度,把这个问题一次说清楚。


海外保健品进口需要蓝帽子吗?跨境保税进口保健品无需蓝帽子认证


一、“蓝帽子”是什么?

蓝帽子是我国保健食品的专用标志,呈天蓝色帽形,由国家食品药品监督管理局(现市场监管总局)批准,相当于保健食品的“身份证”。按照《中华人民共和国食品安全法》的规定,只有依法经过国家注册或备案、取得“蓝帽子”标志和批准文号的食品,才属于我国正规保健食品,可以在境内进行生产、销售并宣传相应的保健功能。


简单说:在国内市场卖保健食品,必须有“蓝帽子”认证。


二、海外保健品进口需要蓝帽子吗?

不需要。

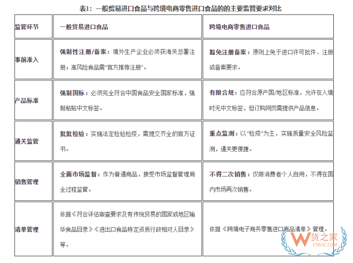
根据商务部等六部门联合发布的《关于完善跨境电子商务零售进口监管有关工作的通知》(商财发〔2018〕486号,以下简称486号文)第三条明确规定:“对跨境电商零售进口商品按个人自用进境物品监管,不执行有关商品首次进口许可批件、注册或备案要求。 ”


这意味着,通过跨境电商零售进口(包括“网购保税进口”,海关监管方式代码1210)的海外保健食品,不需要像一般贸易进口那样取得“蓝帽子”注册或备案。486号文为海外保健食品进入国内市场开辟了一条“新通道”,大批未在国内注册或备案的境外膳食补充剂、保健类产品得以通过跨境保税模式合规进口。


当然,这条通道不是无条件的——进口商品必须属于《跨境电子商务零售进口商品清单》(俗称“正面清单”)范围内,保健品是清单中的重要品类之一


海外保健品进口需要蓝帽子吗?跨境保税进口保健品无需蓝帽子认证


三、海淘保健品不需要“蓝帽子”认证,但这几条红线千万不能碰

这是整个合规体系中最重要、也最容易被忽视的一点。


广东省市场监督管理局在官方回复中明确指出:“跨境电商零售进口商品若未在国内完成保健食品注册或备案,不得宣传保健功能。即使商品在原产国属于保健食品,其宣传仍需符合我国《广告法》《食品安全法》要求,禁止涉及疾病预防、治疗功能或功效断言等宣传用语。”


上海市市场监督管理局也在咨询答复中强调:“作为保健食品在国内销售,必须经过注册或备案……未经保健食品注册或备案,按照普通食品要求生产的食品类别为普通食品,不得声称保健功能。”


具体来说,以下宣传内容属于“高危红线”:

禁止涉及疾病预防、治疗功能:比如不能说“降血糖”“降血脂”“抗肿瘤”“改善睡眠”“提高免疫力”等。

禁止功效断言:不能说“100%有效”“保证安全”“根治慢性病”等。

禁止暗示保障健康所必需:不能说“不补××就会生病”等。

禁止与药品、其他保健食品进行比较:不能说“比XX药效果好”。


“保健功能”四个字,没有蓝帽子就不能提。 跨境保税进口的海外产品,在宣传推广时只能按“膳食补充剂”或普通食品进行定位和描述,如实告知产品成分和来源,但不能宣称其具有任何疾病预防、治疗功能或保健功效。


特别提醒:即便商品在原产国属于保健食品(比如美国的膳食补充剂、日本的健康食品),在进入中国市场进行宣传推广时,仍需符合中国法律法规的要求,不得直接使用原产国的功效表述


四、正面清单:哪些保健品可以通过跨境保税进口?

如前所述,通过跨境电商零售进口的商品必须属于《跨境电子商务零售进口商品清单》范围内。目前清单中包含大量保健食品相关品类,主要包括:燕窝、鱼肝油、钙片、蜂产品、西洋参等营养补充类产品。


需要注意的是,清单对部分商品设有特定限制,例如部分商品限定仅可通过1210网购保税模式进口。此外,含有中国药典收录成分、保健食品禁用名单成分或涉濒危动植物成分的商品,可能面临限制或禁止进口。


实操建议:在选择跨境进口保健品类目时,务必提前核对正面清单税号及备注要求,避免因商品超出清单范围而导致退运或处罚。


海外保健品进口需要蓝帽子吗?跨境保税进口保健品无需蓝帽子认证


五、跨境保税进口保健品,要注意什么?

基于以上政策梳理,我们总结几条核心合规建议:

1. 商品准入合规

确认商品在正面清单范围内,核对税则号列及备注要求;

关注商品成分是否涉及禁用或限制类原料(如中国药典收录成分、保健食品禁用名单等);

如需在1210保税模式下进口,提前准备境外生产企业的资质文件及头程物流溯源凭证。


2. 宣传推广合规

严禁宣传保健功能或治疗功效,只能如实描述产品成分和膳食补充属性;

广告宣传应符合《广告法》第十八条规定,不得涉及功效断言、疾病预防/治疗功能;

建议在商品详情页设置风险告知书,告知消费者“商品符合原产地标准,可能与我国标准存在差异”。


3. 销售环节合规

跨境保税进口商品仅限消费者个人自用,不得再次在国内市场进行二次销售;

消费者下单前需确认并同意风险告知书;

建立产品质量安全风险防控机制,及时处理不合格或存在质量安全问题的商品。


4. 蓝帽子——未来的长远计划

对于销量稳定、希望长期深耕国内市场的品牌,可以考虑主动在国内完成保健食品注册或备案,取得“蓝帽子”资质。一旦取得蓝帽子,商品广告中就可以合法宣传相应的保健功能,同时标明“本品不能代替药物”。当然,这意味着投入更多时间和成本,需要根据自身业务策略权衡。


作为保税仓服务商,我们不仅是仓储物流的执行者,更是政策合规的把关者。建议跨境卖家在开展业务前,充分了解486号文等相关政策,做好商品准入和宣传合规的双重准备。如有疑问,欢迎随时咨询您的保税仓服务商,以最新官方信息和平台规定为准。


货之家专业提供跨境电商进口物流、报关、保税仓一件代发服务,保税仓库,保税加工,保税物流,退运,销毁,国际进口物流,跨境电商进口报关。跨境电商进口保健品,进口产品,进口商品,进口食品,奶粉进口,红酒进口,进口咖啡,进口护肤品,进口化妆品,可直接咨询手机号/微信:13318730968(李经理),可对接京东、天猫、抖音、拼多多、小红书、淘宝、有赞、微店、微盟、洋葱等热门跨境全球购电商平台一件代发或保税物流调拨转仓。

文章及图片除原创外均精选转载自网络,版权归原作者所有,意在分享如有侵权请联系删除

相关热门阅读
·揭秘!海关监管方式代码:1210和9610的... 浏览:41453
·跨境电商进口商品如何分辨是否保税仓发货?没有... 浏览:38374
·涨知识!如何看条形码识别商品原产地?世界主要... 浏览:36395
·保税仓租金一般多少钱?保税区仓储收费标准 浏览:29295
·什么是保税仓发货?是怎么发货的?为什么比直邮... 浏览:28373
·免费注册跨境电商企业,天猫、京东、淘宝、拼多... 浏览:25486
·保税核注清单是啥?与报关单有啥区别? 浏览:24875
·保税仓发货有假货吗?凭什么是真货? 浏览:24560
·跨境贸易电子商务进口试点城市和跨境电商综合试... 浏览:24069
·国家级保税区名单国家级保税港区名单 国家级综... 浏览:23578
·企业查询单一窗口通关信息功能小程序——“掌上... 浏览:21399
·什么是保税区仓库?货物为什么要放在保税仓库? 浏览:19765
·免费注册跨境电商平台,货之家免费为您提供跨境... 浏览:19488
·保税仓护肤品为什么那么便宜?保税仓的化妆品是... 浏览:19305
版权所有:广州货之家仓储服务有限公司  www.51w2c.com  粤ICP备15071550号  总部地址:广州市白云区丛云路765号云山金谷创意园C栋
获取报价
电话咨询
QQ咨询
微信咨询
返回顶部