NEWS新闻资讯
联系我们
手机:13318730968(微信)
固话:13318730968
邮箱:mail@51w2c.com
Q Q:285487076
地址:广州市白云区丛云路765号云山金谷创意园C栋

行业焦聚

当前位置:首页 > 新闻资讯 > 行业焦聚

跨境电商保税进口膳食补充剂准入政策未来趋势以及建议

发布者:货之家  来源:http://www.51w2c.com  发布日期:2025-10-09  浏览:216次

摘要:对于跨境电商保税进口膳食补充剂的准入政策,货之家保税仓概括为:整体便利化与重点强监管并行不悖。跨境电商保税仓进口膳食补充剂业务准入门槛会被抬高,资质满足监管要求的跨境电商平台和海外卖家将重新划分市场份额。跨境电商进口也越来越正规化。
 

跨境电商保税仓进口膳食补充剂:国内政策现状与未来趋势汇总

跨境电商保税仓进口膳食补充剂业务准入门槛会被抬高,资质满足监管要求的跨境电商平台和海外卖家将重新划分市场份额。跨境电商进口也越来越正规化。


海关正逐步改变监管手段和技术,市场监管将和国际高水平监管规则看齐,从幕后走到台前,与海关共同监管跨境保税仓进口补充剂。


以“中国大陆敏感成分+海外高风险成分”为核心的负面清单,将在进口报关环节成为海关拦截和筛查补充剂的依据以及重点。提供进口膳食补充剂海外上市证明、功效证明以及原产地证明,将成为中国大陆各口岸海关共识的监管要求。


关键在于,跨境电商零售进口业务没有动摇国本,并且对消化产能、提振消费和保持就业有帮助。


毫无疑问,跨境电商零售进口膳食补充剂业务会继续存在,以更高入局门槛和更全面监管要求存在,以更公平规则直面一般贸易进口和国产替代的竞争。


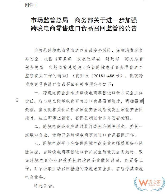
关于进一步加强跨境电商零售进口食品召回监管的公告2.png


海外膳食补充剂上市与流通监管规则

日本、韩国、澳大利亚和加拿大对补充剂做上市前审批,从业者重点是与中国大陆各口岸海关共识审批结论有效性。


美国、欧盟、英国、新西兰和中国香港对补充剂不做上市前审批,需要花费更多时间精力和监管部门共识准入规则,确保海外合法上市和质量安全有保障的补充剂进入中国大陆市场。


跨境保税仓进口膳食补充剂行业动态

千亿级市场份额、每年数十亿税收,进口补充剂的消费需求、数十万人就业,跨境电商进口业务按照国家规划路径快速成长,其中跨境保税仓进口膳食补充剂增长最快。


成长加速、规模效应显现,与一般贸易进口和国产替代竞争更加充分,对跨境保税仓进口补充剂的合规要求水涨船高。


面对更高合规要求,跨境电商平台承压更多,也受益更多。可以预见,跨境保税仓进口补充剂市场份额,将进一步被天猫国际、抖音全球购、拼多多国际、京东全球购等大型跨境电商平台瓜分。


跨境电商平台会结合自身特质制定一系列准入规则,短期内各平台准入规则互相独立、难以统一,随着监管方介入,规则有效性差、落地差的平台将受到更多监管压力,进而调整规则,向有效性优、落地优的平台看齐,届时各平台准入规则融合,行业规范重构。


微信图片_2025-09-23_113429_839.jpg


对于跨境电商保税进口膳食补充剂的准入政策,货之家保税仓概括为:整体便利化与重点强监管并行不悖。

1、整体准入流程简化,境外生产企业可能免于在中国进行注册。这为海外品牌,特别是中小品牌进入中国市场降低了第一道门槛。

2、对产品成分和真实性的监管将空前严格。海关对特定成分(如NMN、槲皮素、麦角硫因等)实施重点监管。进口含受控成分的产品,需提供原产地证书、技术规范等证明材料

3、打击“假洋牌” 监管将重点打击国产劣质产品“出口转内销”的“假洋牌”。企业需提供海外市场的合法上市证明和销售记录等,以自证清白。

4、强化全链条责任 建立从海关入境检查到市场监管部门销售监管的联合治理体系。要求企业建立可追溯体系,并对其宣传广告内容负责。


跨境卖家:如何持续合规开展保税仓进口膳食补充剂业务

在跨境电商进口膳食补充剂继续免于中国大陆上市审批前提下,拥有更强供应链冗余能力的跨境卖家会活下来,并且有机会活得更好。


海外工厂和上市审批机构,海外协会&商会,公证行、咨询机构和检测机构,将成为跨境卖家持续合规开展保税仓进口补充剂业务的同盟军。


货之家保税仓给跨境商家的建议

1、对于计划进入中国市场的海外品牌商:在产品开发阶段就应提前进行合规审查,优先选择国内外都有明确食用依据的成分。同时,务必在目标海外市场进行真实的销售和品牌建设,积累完整的上市合法性证明文件。


2、对于国内的跨境电商进口商:在选择合作品牌和产品时,务必做好 “尽职调查” 。需要主动向品牌方索要并核实产品的原产地证明、成分合规文件以及在海外市场的销售证据,从源头控制风险


最早开展跨境电商零售进口业务的试点城市,其海关政策和市场监管局政策,依然值得信任和期待,依然是开展跨境电商进口业务。


货之家专业提供跨境电商进口物流、报关、保税仓一件代发服务,保税仓库,保税加工,保税物流,退运,销毁,国际进口物流,跨境电商进口报关。跨境电商进口保健品,进口产品,进口商品,进口食品,奶粉进口,红酒进口,进口咖啡,进口护肤品,进口化妆品,可直接咨询手机号/微信:13318730968(李经理),可对接京东、天猫、抖音、拼多多、小红书、淘宝、有赞、微店、微盟、洋葱等热门跨境全球购电商平台一件代发或保税物流调拨转仓。

文章及图片除原创外均精选转载自网络,版权归原作者所有,意在分享如有侵权请联系删除

相关热门阅读
·揭秘!海关监管方式代码:1210和9610的... 浏览:38374
·跨境电商进口商品如何分辨是否保税仓发货?没有... 浏览:34766
·涨知识!如何看条形码识别商品原产地?世界主要... 浏览:28545
·什么是保税仓发货?是怎么发货的?为什么比直邮... 浏览:25261
·保税仓租金一般多少钱?保税区仓储收费标准 浏览:24994
·保税核注清单是啥?与报关单有啥区别? 浏览:21783
·保税仓发货有假货吗?凭什么是真货? 浏览:21593
·跨境贸易电子商务进口试点城市和跨境电商综合试... 浏览:21390
·免费注册跨境电商企业,天猫、京东、淘宝、拼多... 浏览:21232
·国家级保税区名单国家级保税港区名单 国家级综... 浏览:20501
·企业查询单一窗口通关信息功能小程序——“掌上... 浏览:19651
·什么是保税区仓库?货物为什么要放在保税仓库? 浏览:17855
·免费注册跨境电商平台,货之家免费为您提供跨境... 浏览:17777
·中通快递推出“星联时效件”;京东物流推出电商... 浏览:16999
版权所有:广州货之家仓储服务有限公司  www.51w2c.com  粤ICP备15071550号  总部地址:广州市白云区丛云路765号云山金谷创意园C栋
获取报价
电话咨询
QQ咨询
微信咨询
返回顶部